嘀嗒出行和滴滴出行對比分析
隨著科技的發達,如今小伙伴出門打車是越來越方便了,打車軟件也是越來越多,那么嘀嗒出行和滴滴出行這兩款軟件究竟哪個好呢?好吧啦網小編為大家帶來嘀嗒出行和滴滴出行對比分析的相關資訊,感興趣的小伙伴趕緊來看看吧!

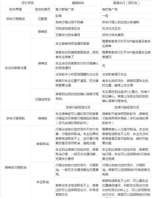
相比滴滴打車,以拼車業務為主要服務的嘀嗒拼車,卻越來越受到車主們的喜愛,雖然嘀嗒拼車在價錢上要比滴滴便宜。
其實嘀嗒拼車的越來越火不無道理,對于乘客,出行是剛需,誰能便宜快捷得解決就用誰,隨著拼車業務做大,乘客嘗到了拼車帶來的各種好處,火是必然的。
對于車主,很多人本身就認同拼車這種觀念,現在又有平臺提供安全保障和文明監管,加上有點油費補貼,這就更愿意使用了,嘀嗒拼車正是抓住了這個趨勢,而資金儲備和團隊能力都強于其他同類產品,所以呈爆發式生長。
嘀嗒的人性化。由于是順路接單,車主可以挑選乘客和目的地,而且可以查看乘客的自我介紹,行業崗位都很清晰,做到心里有數。

1、根據《北京市交通委員會關于北京市小客車合乘出行的意見》,我們按照合乘所發生的油費,車輛損耗,人力成本等進行合理分攤如下:
(1)接送費+1元/公里 --北京、上海:10元接送費 --廣州、深圳:8元接送費 --其他城市:5元接送費;
(2)拼車費用總價不超過99元;
2、乘客可以選擇增加感謝費;
3、如果發生過路過橋費用,由乘客另行支付;
4、平臺前期,為了幫助訂單達成,我們可能會對需要繞路接送乘客的車主提供服務補貼,無需乘客負擔。
還蠻方便的,即便沒有支付寶和微信支付,也能直接用銀行卡支付。
嘀嗒出行支付方式介紹:1、支付寶(客戶端、網頁均可);
2、微信支付;
3、銀行卡直付;
以上就是今天的全部內容了,希望對大家有幫助,更多資訊請關注好吧啦網網哦!
相關文章:

網公網安備