Python類的動態綁定實現原理
使用實例引用類的屬性時,會發生動態綁定。即python會在實例每次引用類屬性時,將對應的類屬性綁定到實例上。
動態綁定的例子:
class A: def test1(self): print('hello') def test2(self): print('world')def bound(): a = A() a.test1() A.test1 = A.test2 a.test1()if __name__ == '__main__': bound()
輸出結果:
hello2 world
從上述代碼中可以看到,類方法的變化是實時影響實例對方法的調用的,這說明python是在實例調用方法的過程中動態地查找類方法。
動態綁定的代價:
class A: def test(self): passdef one_loop(limited_time): a = A() for i in range(limited_time): a.test() f = a.test for i in range(limited_time): f()
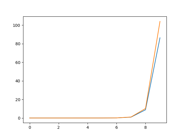
上圖兩個循環中,一個調用a.test(),不斷進行動態綁定,另一個則先把a.test賦值給f,只有一次動態綁定,通過對兩個循環計時,測試動態綁定的代價。
輸出結果:

1 [0.0, 0.0, 0.0, 0.0, 0.0, 0.0009999275207519531, 0.008995771408081055, 0.19991111755371094, 1.2715933322906494, 15.831915855407715]2 [0.0, 0.0, 0.0, 0.0, 0.0, 0.12503726671039295, 0.09472344399590288, 0.1999776288967874, 0.131608969147562, 0.1553209370384522]
折線圖中橫坐標為log10(循環次數),縱坐標為秒數。
輸出數據中,第一行為動態綁定和一次綁定耗費時間的差值,第二行為差值占動態綁定總時間的比例。
可以看出,在次數很小的時候,兩者基本沒有差距,或者說差距忽略不計。
在10^7次循環,即千萬次循環的時候,動態綁定與靜態綁定的耗費時間才出現了明顯差異,當循環次數達到十億級的時候,耗費時間相差15秒之多,約占總時間的15%。
由上可知,動態綁定效率低于靜態綁定,但由于綁定代價耗時很少,在次數很少的時候基本沒有影響。
動態綁定的優點:
class A: def test_hello(self): print('hello')def test_world(self): print('world')def main(): s = A() # 提前綁定 f = s.test_hello # 改變方法 A.test_hello = test_world f() # 動態綁定 s.test_hello()if __name__ == '__main__': main()
輸出結果:
hello2 world
類方法的變動能夠實時反應在動態綁定上,而提前綁定則無法感知到類方法的變動。
總結:
1. 一次動態綁定代價很小,當綁定次數少的時候基本不影響效率,當綁定次數達到千萬級時影響才會很顯著。
2. 動態綁定實時跟蹤類方法的變動,更具靈活性。
以上就是本文的全部內容,希望對大家的學習有所幫助,也希望大家多多支持好吧啦網。
相關文章:

網公網安備