Python實現批量梯度下降法(BGD)擬合曲線
import numpy as np #矩陣運算import matplotlib.pyplot as plt #可視化import random #產生數據擾動2. 產生數據
擬合曲線 y = 2 × x2 + x + 1
X_m = np.mat([[i**2, i, 1] for i in range(-10,10)]) #矩陣類型,用于運算y_m = np.mat([[2*x[0,0]+x[0,1]+1+random.normalvariate(0,1)] for x in X_m]) #矩陣類型,用于運算X_a = np.asarray(X_m[:,1].T)[0] #array類型,用于可視化y_a = np.asarray(y_m.T)[0] #array類型,用于可視化plt.scatter(X_a, y_a) #顯示數據plt.show()

def BGD(X,y,w0,step,e): #批量梯度下降法 n=0 while n<=10000: w1 = w0-step*X.T.dot(X.dot(w0)-y)/X.shape[0] dw = w1-w0; if dw.dot(dw.T)[0,0] <= e**2: return w1 n += 1 w0 = w1 return w14. 計算
w_m = BGD(X_m,y_m,np.mat([[5],[3],[2]]),1e-4,1e-20) #可自行調參w_a = np.asarray(w_m.T)[0]print(w_a)
array([1.99458492, 0.91587829, 1.48498921])
5. 評價( R 2)
y_mean = y_a.mean()y_pre = np.array([w_a[0]*x[0,0]+w_a[1]*x[0,1]+w_a[2] for x in X_m])SSR = ((y_pre-y_mean)**2).sum()SST = ((y_a-y_mean)**2).sum()R2 = SSR/SSTprint(R2)
0.9845542903194531我們可以認為擬合效果不錯。如果 R 2 R^{2} R2的值接近0,可能需要重新調參。
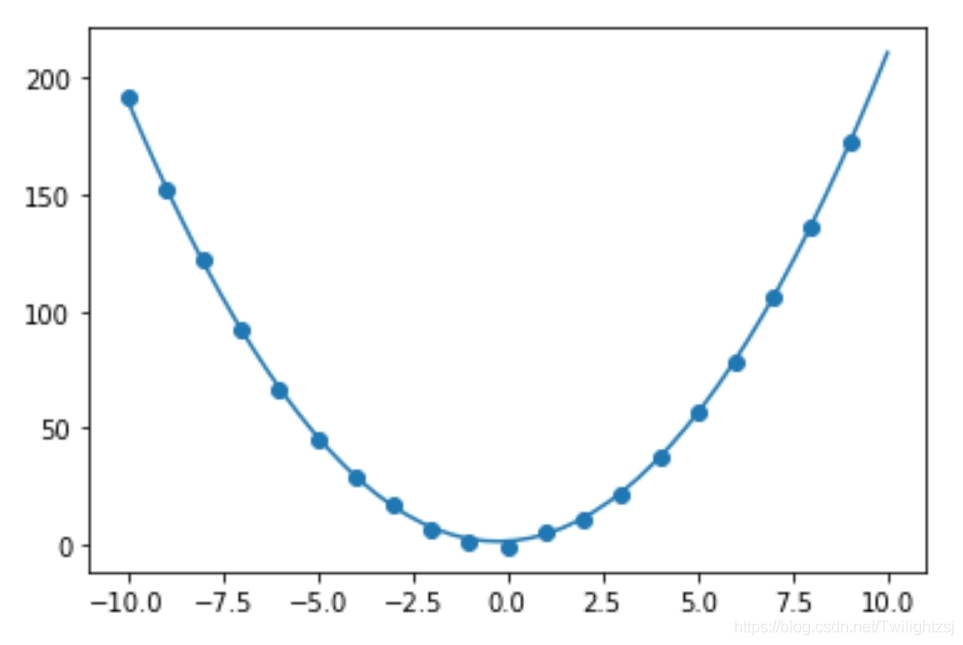
6. 結果展示X = np.linspace(-10,10,50)y = np.array([w_a[0]*x**2+w_a[1]*x+w_a[2] for x in X])plt.scatter(X_a,y_a)plt.plot(X,y)plt.show()

到此這篇關于Python實現批量梯度下降法(BGD)擬合曲線的文章就介紹到這了,更多相關Python 批量梯度下降內容請搜索好吧啦網以前的文章或繼續瀏覽下面的相關文章希望大家以后多多支持好吧啦網!
相關文章:

網公網安備