支付寶卡通是什么?如何辦理支付寶卡通?支付寶卡通怎么辦理?
支付寶卡通是支付寶與銀行聯合推出的一種全新的網上支付服務,您在網上購物不需要開通網上銀行,只要輸入支付寶賬戶的支付密碼即可完成支付;還可以在支付寶網站上查詢銀行卡中的余額。使得您在網上付款就和在超市購物刷卡一樣。操作方便,使用安全。那么支付寶卡通是什么?如何辦理支付寶卡通?支付寶卡通怎么辦理?下面小編就介紹下支付寶卡通!
支付寶卡通是什么?“支付寶卡通”是支付寶與工、建、招等36家銀行聯合推出的一項網上支付服務。開通“支付寶卡通”就可直接在網上付款,不再需要開通網上銀行,同時還享受支付寶提供的“先驗貨,再付款”的擔保服務。一個賬戶可申請多個支付寶卡通,還可以在支付寶網站上查詢銀行卡中的余額。
如何辦理支付寶卡通?支付寶卡通怎么辦理?1、登錄支付寶賬戶——我的支付寶——點擊【快捷支付(含卡通)】;
2、之前未申請過卡通的用戶,點擊【立即開通】;

已申請過卡通的用戶,點擊【開通】;
3、選擇銀行卡開戶地、開戶行,在網上填銀行卡信息簽約這一項,選擇【中國工商銀行】(工行哪些銀行卡可以辦理工行快捷支付(卡通)? )
4、確認支付寶賬戶、真實姓名和身份證號碼,輸入支付密碼,點擊【下一步】;
5、填寫繳費卡號及校驗碼,點擊【提交】;
協議終止日期不是必填項,不填則表示永久有效,如果輸入了該日期,到時協議到期就無法支付。需要聯系工行:95588處理。
6、確認預留信息正確,點擊【確定】;
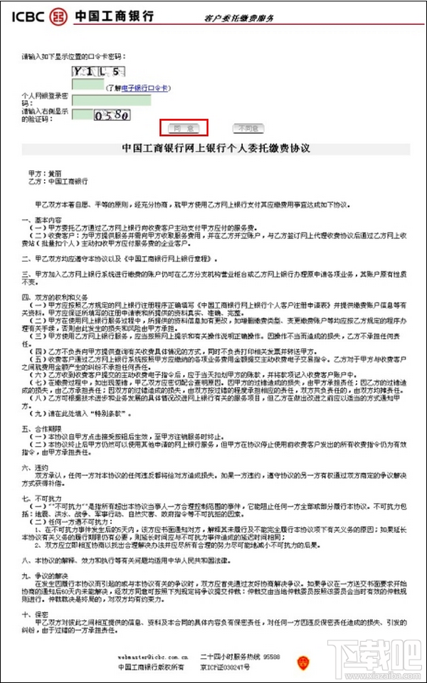
7、輸入電子口令卡密碼及個人網銀登錄密碼,同意協議即可。(工行卡沒有U盾也沒有動態口令卡,可以辦理工行卡通嗎? )
8、用戶委托繳費服務,簽約成功。

請注意:柜臺簽約和撤銷卡通是實時同步的; 從工行網上簽約和撤銷卡通需要10分鐘,10分鐘后工行簽約信息會返回給支付寶,到時您再去激活支付寶卡通就可以了。激活快捷支付(含卡通)路徑:打開www.alipay.com——登錄支付寶賬戶,點擊【快捷支付(含卡通)】——【馬上激活】,填寫簽約卡號、支付寶支付密碼和手機校驗碼即可激活成功。

網公網安備