Mybatis實現分表插件
事情是醬紫的,阿星的上級leader負責記錄信息的業務,每日預估數據量是15萬左右,所以引入sharding-jdbc做分表。
上級leader完成業務的開發后,走了一波自測,git push后,就忙其他的事情去了。
項目的框架是SpringBoot+Mybaits
出問題了阿星負責的業務也開發完了,熟練的git pull,準備自測,單元測試run一下,上個廁所回來收工,就是這么自信。

回來后,看下控制臺,人都傻了,一片紅,內心不禁感嘆“如果這是股票基金該多好”。
出了問題就要解決,隨著排查深入,我的眉頭一皺發現事情并不簡單,怎么以前的一些代碼都報錯了?

隨著排查深入,最后跟到了Mybatis源碼,發現罪魁禍首是sharding-jdbc引起的,因為數據源是sharding-jdbc的,導致后續執行sql的是ShardingPreparedStatement。
這就意味著,sharding-jdbc影響項目的所有業務表,因為最終數據庫交互都由ShardingPreparedStatement去做了,歷史的一些sql語句因為sql函數或者其他寫法,使得ShardingPreparedStatement無法處理而出現異常。
關鍵代碼如下

發現問題后,阿星馬上就反饋給leader了。

唉,本來還想摸魚的,看來摸魚的時間是沒了,還多了一項任務。
分析竟然交給阿星來做了,就擼起袖子開干吧,先看看分表功能的需求
支持自定義分表策略 能控制影響范圍 通用性分表會提前建立好,所以不需要考慮表不存在的問題,核心邏輯實現,通過分表策略得到分表名,再把分表名動態替換到sql。

為了支持分表策略,我們需要先定義分表策略抽象接口,定義如下
/** * @Author 程序猿阿星 * @Description 分表策略接口 * @Date 2021/5/9 */public interface ITableShardStrategy { /** * @author: 程序猿阿星 * @description: 生成分表名 * @param tableNamePrefix 表前綴名 * @param value 值 * @date: 2021/5/9 * @return: java.lang.String */ String generateTableName(String tableNamePrefix,Object value); /** * 驗證tableNamePrefix */ default void verificationTableNamePrefix(String tableNamePrefix){if (StrUtil.isBlank(tableNamePrefix)) { throw new RuntimeException('tableNamePrefix is null');} }}
generateTableName函數的任務就是生成分表名,入參有tableNamePrefix、value,tableNamePrefix為分表前綴,value作為生成分表名的邏輯參數。
verificationTableNamePrefix函數驗證tableNamePrefix必填,提供給實現類使用。
為了方便理解,下面是id取模策略代碼,取模兩張表
/** * @Author 程序猿阿星 * @Description 分表策略id * @Date 2021/5/9 */@Componentpublic class TableShardStrategyId implements ITableShardStrategy { @Override public String generateTableName(String tableNamePrefix, Object value) {verificationTableNamePrefix(tableNamePrefix);if (value == null || StrUtil.isBlank(value.toString())) { throw new RuntimeException('value is null');}long id = Long.parseLong(value.toString());//此處可以緩存優化return tableNamePrefix + '_' + (id % 2); }}
傳入進來的value是id值,用tableNamePrefix拼接id取模后的值,得到分表名返回。
控制影響范圍分表策略已經抽象出來,下面要考慮控制影響范圍,我們都知道Mybatis規范中每個Mapper類對應一張業務主體表,Mapper類的函數對應業務主體表的相關sql。
阿星想著,可以給Mapper類打上注解,代表該Mpaaer類對應的業務主體表有分表需求,從規范來說Mapper類的每個函數對應的主體表都是正確的,但是有些同學可能不會按規范來寫。
假設Mpaaer類對應的是B表,Mpaaer類的某個函數寫著A表的sql,甚至是歷史遺留問題,所以注解不僅僅可以打在Mapper類上,同時還可以打在Mapper類的任意一個函數上,并且保證小粒度覆蓋粗粒度。
阿星這里自定義分表注解,代碼如下
/** * @Author 程序猿阿星 * @Description 分表注解 * @Date 2021/5/9 */@Target(value = {ElementType.TYPE,ElementType.METHOD})@Retention(RetentionPolicy.RUNTIME)public @interface TableShard { // 表前綴名 String tableNamePrefix(); //值 String value() default ''; //是否是字段名,如果是需要解析請求參數改字段名的值(默認否) boolean fieldFlag() default false; // 對應的分表策略類 Class<? extends ITableShardStrategy> shardStrategy();}
注解的作用范圍是類、接口、函數,運行時生效。
tableNamePrefix與shardStrategy屬性都好理解,表前綴名和分表策略,剩下的value與fieldFlag要怎么理解,分表策略分兩類,第一類依賴表中某個字段值,第二類則不依賴。
根據企業id取模,屬于第一類,此處的value設置企業id入參字段名,fieldFlag為true,意味著,會去解析獲取企業id字段名對應的值。
根據日期分表,屬于第二類,直接在分表策略實現類里面寫就行了,不依賴表字段值,value與fieldFlag無需填寫,當然你value也可以設置時間格式,具體看分表策略實現類的邏輯。
通用性抽象分表策略與分表注解都搞定了,最后一步就是根據分表注解信息,去執行分表策略得到分表名,再把分表名動態替換到sql中,同時具有通用性。
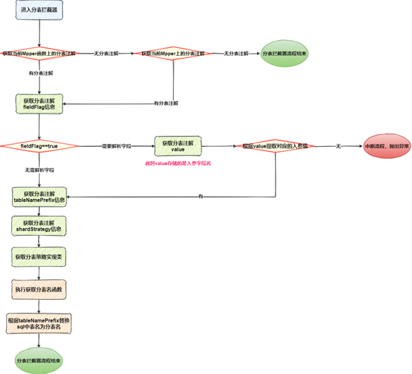
Mybatis框架中,有攔截器機制做擴展,我們只需要攔截StatementHandler#prepare函數,即StatementHandle創建Statement之前,先把sql里面的表名動態替換成分表名。
Mybatis分表攔截器流程圖如下

Mybatis分表攔截器代碼如下,有點長哈,主流程看intercept函數就好了。
/** * @Author 程序員阿星 * @Description 分表攔截器 * @Date 2021/5/9 */@Intercepts({@Signature(type = StatementHandler.class,method = 'prepare',args = {Connection.class, Integer.class})})public class TableShardInterceptor implements Interceptor { private static final ReflectorFactory defaultReflectorFactory = new DefaultReflectorFactory(); @Override public Object intercept(Invocation invocation) throws Throwable {// MetaObject是mybatis里面提供的一個工具類,類似反射的效果MetaObject metaObject = getMetaObject(invocation);BoundSql boundSql = (BoundSql) metaObject.getValue('delegate.boundSql');MappedStatement mappedStatement = (MappedStatement)metaObject.getValue('delegate.mappedStatement');//獲取Mapper執行方法Method method = invocation.getMethod();//獲取分表注解TableShard tableShard = getTableShard(method,mappedStatement);// 如果method與class都沒有TableShard注解或執行方法不存在,執行下一個插件邏輯if (tableShard == null) { return invocation.proceed();}//獲取值String value = tableShard.value();//value是否字段名,如果是,需要解析請求參數字段名的值boolean fieldFlag = tableShard.fieldFlag();if (fieldFlag) { //獲取請求參數 Object parameterObject = boundSql.getParameterObject(); if (parameterObject instanceof MapperMethod.ParamMap) { //ParamMap類型邏輯處理MapperMethod.ParamMap parameterMap = (MapperMethod.ParamMap) parameterObject;//根據字段名獲取參數值Object valueObject = parameterMap.get(value);if (valueObject == null) { throw new RuntimeException(String.format('入參字段%s無匹配', value));}//替換sqlreplaceSql(tableShard, valueObject, metaObject, boundSql); } else { //單參數邏輯//如果是基礎類型拋出異常if (isBaseType(parameterObject)) { throw new RuntimeException('單參數非法,請使用@Param注解');}if (parameterObject instanceof Map){ Map<String,Object> parameterMap = (Map<String,Object>)parameterObject; Object valueObject = parameterMap.get(value); //替換sql replaceSql(tableShard, valueObject, metaObject, boundSql);} else { //非基礎類型對象 Class<?> parameterObjectClass = parameterObject.getClass(); Field declaredField = parameterObjectClass.getDeclaredField(value); declaredField.setAccessible(true); Object valueObject = declaredField.get(parameterObject); //替換sql replaceSql(tableShard, valueObject, metaObject, boundSql);} }} else {//無需處理parameterField //替換sql replaceSql(tableShard, value, metaObject, boundSql);}//執行下一個插件邏輯return invocation.proceed(); } @Override public Object plugin(Object target) {// 當目標類是StatementHandler類型時,才包裝目標類,否者直接返回目標本身, 減少目標被代理的次數if (target instanceof StatementHandler) { return Plugin.wrap(target, this);} else { return target;} } /** * @param object * @methodName: isBaseType * @author: 程序員阿星 * @description: 基本數據類型驗證,true是,false否 * @date: 2021/5/9 * @return: boolean */ private boolean isBaseType(Object object) {if (object.getClass().isPrimitive()|| object instanceof String|| object instanceof Integer|| object instanceof Double|| object instanceof Float|| object instanceof Long|| object instanceof Boolean|| object instanceof Byte|| object instanceof Short) { return true;} else { return false;} } /** * @param tableShard 分表注解 * @param value 值 * @param metaObject mybatis反射對象 * @param boundSql sql信息對象 * @author: 程序猿阿星 * @description: 替換sql * @date: 2021/5/9 * @return: void */ private void replaceSql(TableShard tableShard, Object value, MetaObject metaObject, BoundSql boundSql) {String tableNamePrefix = tableShard.tableNamePrefix();//獲取策略classClass<? extends ITableShardStrategy> strategyClazz = tableShard.shardStrategy();//從spring ioc容器獲取策略類ITableShardStrategy tableShardStrategy = SpringUtil.getBean(strategyClazz);//生成分表名String shardTableName = tableShardStrategy.generateTableName(tableNamePrefix, value);// 獲取sqlString sql = boundSql.getSql();// 完成表名替換metaObject.setValue('delegate.boundSql.sql', sql.replaceAll(tableNamePrefix, shardTableName)); } /** * @param invocation * @author: 程序猿阿星 * @description: 獲取MetaObject對象-mybatis里面提供的一個工具類,類似反射的效果 * @date: 2021/5/9 * @return: org.apache.ibatis.reflection.MetaObject */ private MetaObject getMetaObject(Invocation invocation) {StatementHandler statementHandler = (StatementHandler) invocation.getTarget();// MetaObject是mybatis里面提供的一個工具類,類似反射的效果MetaObject metaObject = MetaObject.forObject(statementHandler,SystemMetaObject.DEFAULT_OBJECT_FACTORY,SystemMetaObject.DEFAULT_OBJECT_WRAPPER_FACTORY,defaultReflectorFactory);return metaObject; } /** * @author: 程序猿阿星 * @description: 獲取分表注解 * @param method * @param mappedStatement * @date: 2021/5/9 * @return: com.xing.shard.interceptor.TableShard */ private TableShard getTableShard(Method method, MappedStatement mappedStatement) throws ClassNotFoundException {String id = mappedStatement.getId();//獲取Classfinal String className = id.substring(0, id.lastIndexOf('.'));//分表注解TableShard tableShard = null;//獲取Mapper執行方法的TableShard注解tableShard = method.getAnnotation(TableShard.class);//如果方法沒有設置注解,從Mapper接口上面獲取TableShard注解if (tableShard == null) { // 獲取TableShard注解 tableShard = Class.forName(className).getAnnotation(TableShard.class);}return tableShard; }}
到了這里,其實分表功能就已經完成了,我們只需要把分表策略抽象接口、分表注解、分表攔截器抽成一個通用jar包,需要使用的項目引入這個jar,然后注冊分表攔截器,自己根據業務需求實現分表策略,在給對應的Mpaaer加上分表注解就好了。

這里阿星單獨寫了一套demo,場景是有兩個分表策略,表也提前建立好了
根據id分表 tb_log_id_0 tb_log_id_1 根據日期分表 tb_log_date_202105 tb_log_date_202106預警:后面都是代碼實操環節,請各位讀者大大耐心看完(非Java開發除外)。
TableShardStrategy定義
/** * @Author wx * @Description 分表策略日期 * @Date 2021/5/9 */@Componentpublic class TableShardStrategyDate implements ITableShardStrategy { private static final String DATE_PATTERN = 'yyyyMM'; @Override public String generateTableName(String tableNamePrefix, Object value) {verificationTableNamePrefix(tableNamePrefix);if (value == null || StrUtil.isBlank(value.toString())) { return tableNamePrefix + '_' +DateUtil.format(new Date(), DATE_PATTERN);} else { return tableNamePrefix + '_' +DateUtil.format(new Date(), value.toString());} }}** * @Author 程序猿阿星 * @Description 分表策略id * @Date 2021/5/9 */@Componentpublic class TableShardStrategyId implements ITableShardStrategy { @Override public String generateTableName(String tableNamePrefix, Object value) {verificationTableNamePrefix(tableNamePrefix);if (value == null || StrUtil.isBlank(value.toString())) { throw new RuntimeException('value is null');}long id = Long.parseLong(value.toString());//可以加入本地緩存優化return tableNamePrefix + '_' + (id % 2); }}Mapper定義
Mapper接口
/** * @Author 程序猿阿星 * @Description * @Date 2021/5/8 */@TableShard(tableNamePrefix = 'tb_log_date',shardStrategy = TableShardStrategyDate.class)public interface LogDateMapper { /** * 查詢列表-根據日期分表 */ List<LogDate> queryList(); /** * 單插入-根據日期分表 */ void save(LogDate logDate);}-------------------------------------------------------------------------------------------------/** * @Author 程序猿阿星 * @Description * @Date 2021/5/8 */@TableShard(tableNamePrefix = 'tb_log_id',value = 'id',fieldFlag = true,shardStrategy = TableShardStrategyId.class)public interface LogIdMapper { /** * 根據id查詢-根據id分片 */ LogId queryOne(@Param('id') long id); /** * 單插入-根據id分片 */ void save(LogId logId);}
Mapper.xml
<?xml version='1.0' encoding='UTF-8' ?><!DOCTYPE mapperPUBLIC '-//mybatis.org//DTD Mapper 3.0//EN''http://mybatis.org/dtd/mybatis-3-mapper.dtd'><mapper namespace='com.xing.shard.mapper.LogDateMapper'>//對應LogDateMapper#queryList函數 <select resultType='com.xing.shard.entity.LogDate'>selectid as id,comment as comment,create_date as createDatefromtb_log_date </select>//對應LogDateMapper#save函數 <insert >insert into tb_log_date(id, comment,create_date)values (#{id}, #{comment},#{createDate}) </insert></mapper>-------------------------------------------------------------------------------------------------<?xml version='1.0' encoding='UTF-8' ?><!DOCTYPE mapperPUBLIC '-//mybatis.org//DTD Mapper 3.0//EN''http://mybatis.org/dtd/mybatis-3-mapper.dtd'><mapper namespace='com.xing.shard.mapper.LogIdMapper'>//對應LogIdMapper#queryOne函數 <select resultType='com.xing.shard.entity.LogId'>selectid as id,comment as comment,create_date as createDatefromtb_log_idwhereid = #{id} </select>//對應save函數 <insert >insert into tb_log_id(id, comment,create_date)values (#{id}, #{comment},#{createDate}) </insert></mapper>執行下單元測試
日期分表單元測試執行
@Test void test() {LogDate logDate = new LogDate();logDate.setId(snowflake.nextId());logDate.setComment('測試內容');logDate.setCreateDate(new Date());//插入logDateMapper.save(logDate);//查詢List<LogDate> logDates = logDateMapper.queryList();System.out.println(JSONUtil.toJsonPrettyStr(logDates)); }
輸出結果

id分表單元測試執行
@Test void test() {LogId logId = new LogId();long id = snowflake.nextId();logId.setId(id);logId.setComment('測試');logId.setCreateDate(new Date());//插入logIdMapper.save(logId);//查詢LogId logIdObject = logIdMapper.queryOne(id);System.out.println(JSONUtil.toJsonPrettyStr(logIdObject)); }
輸出結果

本文可以當做對Mybatis進階的使用教程,通過Mybatis攔截器實現分表的功能,滿足基本的業務需求,雖然比較簡陋,但是Mybatis這種擴展機制與設計值得學習思考。
有興趣的讀者也可以自己寫一個,或基于阿星的做改造,畢竟是簡陋版本,還是有很多場景沒有考慮到。
另外分表的demo項目,阿星放到了Gitee,大家按需自取
Gitee地址: https://gitee.com/jxncwx/shard
項目結構:

到此這篇關于Mybatis實現分表插件的文章就介紹到這了,更多相關Mybatis 分表插件內容請搜索好吧啦網以前的文章或繼續瀏覽下面的相關文章希望大家以后多多支持好吧啦網!
相關文章:

網公網安備