淺談SELECT?*會導致查詢效率低的原因
因為 SELECT * 查詢語句會查詢所有的列和行數據,包括不需要的和重復的列,因此它會占用更多的系統資源,導致查詢效率低下。而且,由于傳輸的數據量大,也會增加網絡傳輸的負擔,降低系統性能。
如果需要查詢所有的列數據,可以使用 LIMIT 關鍵字限制查詢的行數,避免傳輸過多的數據。在實際開發中建議指定列名,避免使用 SELECT * 。
一、適合SELECT * 的使用場景SELECT * 是 SQL 語句中的一種,用于查詢數據表中所有的列和行。它的使用場景有以下幾種:
初學者的練習:當學習 SQL 語言的初學者沒有掌握如何選擇特定的列時,可以用 SELECT * 來查看完整的數據表結構,這有助于更好地理解數據表的組成。快捷查詢:當需要查詢數據表中所有的數據時,SELECT * 可以快捷地查找到所有的數據,省去了手動輸入列名的麻煩。在某些情況下,使用 SELECT * 可以使 SQL 語句更加簡潔明了,讓代碼更易于維護和修改。但SELECT *也有一些潛在的風險,比如 SELECT * 可能會導致查詢效率低下、數據冗余和安全問題等。
二、SELECT * 會導致查詢效率低的原因2.1、數據庫引擎的查詢流程數據庫引擎的查詢流程通常包含以下幾個步驟:
解析 SQL 語句:數據庫引擎先將 SQL 語句解析成內部的執行計劃,包括了查詢哪些數據表、使用哪些索引、如何連接多個數據表等信息。優化查詢計劃:數據庫引擎對內部的執行計劃進行優化,根據查詢的復雜度、數據量和系統資源等因素,選擇最優的執行計劃。執行查詢計劃:數據庫引擎根據執行計劃,通過 I/O 操作讀取數據表的數據,進行數據過濾、排序、分組等操作,最終返回結果集。緩存查詢結果:如果查詢結果集比較大或者查詢頻率較高,數據庫引擎會將查詢結果緩存在內存中,以加速后續的查詢操作。以MySQL為例:
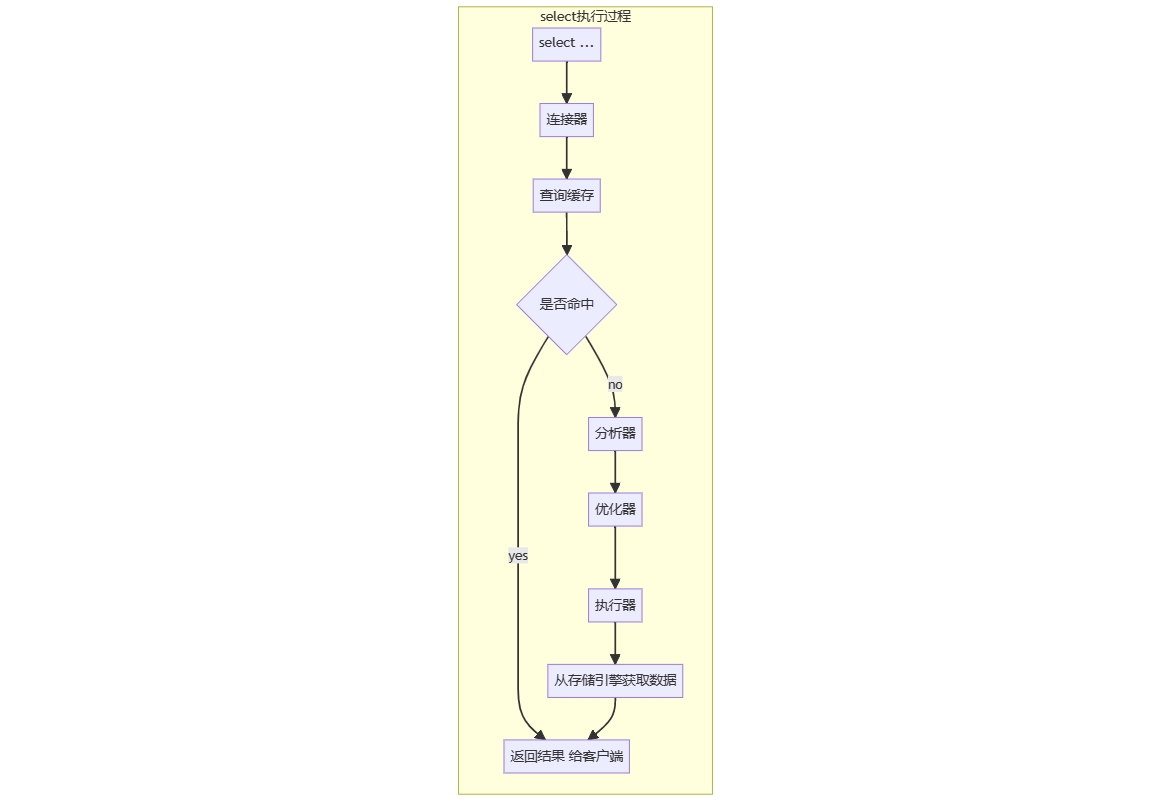
執行一條select語句時,會經過:
連接器:主要作用是建立連接、管理連接及校驗用戶信息。查詢緩沖:查詢緩沖是以key-value的方式存儲,key就是查詢語句,value就是查詢語句的查詢結果集;如果命中直接返回。注意,MySQL 8.0已經刪除了查詢緩沖。分析器:詞法句法分析生成語法樹。優化器:指定執行計劃,選擇查詢成本最小的計劃。執行器:根據執行計劃,從存儲引擎獲取數據,并返回客戶端。
當使用 SELECT * 查詢語句時,數據庫引擎會將所有的列都查詢出來,包括不需要的和重復的列,然后將這些數據傳輸到客戶端。這個過程會涉及以下幾個步驟:
執行解析 SQL 語句:當數據庫引擎接收到 SELECT * 查詢語句時,會首先解析該語句,確定需要查詢哪些數據表,以及如何連接這些數據表,然后將解析結果保存到內部的執行計劃中。執行查詢計劃:根據執行計劃,數據庫引擎會掃描相應的數據表,讀取所有的列和行數據,然后將這些數據傳輸到客戶端。數據傳輸到客戶端:一旦查詢完成,數據庫引擎將查詢結果集發送到客戶端,包括所有的列和行數據。由于 SELECT * 查詢語句會查詢所有的列和行數據,包括不需要的和重復的列,因此它會占用更多的系統資源,導致查詢效率低下。而且,由于傳輸的數據量大,也會增加網絡傳輸的負擔,降低系統性能。2.3、使用 SELECT * 查詢語句帶來的不良影響查詢效率低下:由于 SELECT * 查詢語句會查詢所有列和行數據,包括不需要的和重復的列,因此會占用更多的系統資源,導致查詢效率低下。數據冗余:使用 SELECT * 查詢語句可能會查詢出不必要的重復數據,增加數據庫的存儲空間,降低數據庫的性能。網絡傳輸負擔增加:由于 SELECT * 查詢語句會傳輸所有的列和行數據,因此會增加網絡傳輸的負擔,降低系統性能。安全問題:如果數據表中包含敏感信息,使用 SELECT * 查詢語句可能會泄露敏感信息,引發安全問題。所以,建議選擇具體的列進行查詢。如果需要查詢所有的列數據,可以使用 LIMIT 關鍵字限制查詢的行數,避免傳輸過多的數據。
三、優化查詢效率的方法(1)SELECT 顯式指定字段名。SELECT 顯式指定字段名的優勢:
減少不必要的數據傳輸 。減少內存消耗。提高查詢效率SELECT 顯式指定字段名的注意事項: 掌握數據表結構、避免指定過多的字段 、避免頻繁修改查詢語句。(2)使用索引。
(3)減少子查詢。
(4)避免使用 OR 操作符。
四、總結SELECT * 的不良影響:
查詢效率低下;數據冗余;網絡傳輸負擔增加;安全問題。顯式指定字段名的優勢:
查詢效率更高;減少數據冗余;網絡傳輸負擔減少;更好的代碼可讀性;提高安全性。優化查詢效率的方法:
顯式指定需要查詢的字段名;使用 LIMIT 關鍵字限制查詢的行數;優化索引,提高查詢效率;避免在 WHERE 子句中使用函數或表達式,以免影響查詢效率;避免使用子查詢,以免引起性能問題;合理使用 JOIN,避免查詢結果集過大。到此這篇關于淺談SELECT *會導致查詢效率低的原因的文章就介紹到這了,更多相關SELECT *效率低內容請搜索好吧啦網以前的文章或繼續瀏覽下面的相關文章希望大家以后多多支持好吧啦網!

網公網安備