springboot中@Value的工作原理說明
我們知道springboot中的Bean組件的成員變量(屬性)如果加上了@Value注解,可以從有效的配置屬性資源中找到配置項進行綁定,那么這一切是怎么發生的呢?
下文將簡要分析一下@Value的工作原理。
springboot版本: springboot-2.0.6.RELEASE
概述springboot啟動過程中,有兩個比較重要的過程,如下:
1 掃描,解析容器中的bean注冊到beanFactory上去,就像是信息登記一樣。
2 實例化、初始化這些掃描到的bean。
@Value的解析就是在第二個階段。BeanPostProcessor定義了bean初始化前后用戶可以對bean進行操作的接口方法,它的一個重要實現類AutowiredAnnotationBeanPostProcessor正如javadoc所說的那樣,為bean中的@Autowired和@Value注解的注入功能提供支持。
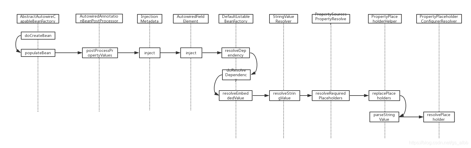
解析流程調用鏈時序圖@Value解析過程中的主要調用鏈,我用以下時序圖來表示:

這里先簡單介紹一下圖上的幾個類的作用。
AbstractAutowireCapableBeanFactory: 提供了bean創建,屬性填充,自動裝配,初始胡。支持自動裝配構造函數,屬性按名稱和類型裝配。實現了AutowireCapableBeanFactory接口定義的createBean方法。
AutowiredAnnotationBeanPostProcessor: 裝配bean中使用注解標注的成員變量,setter方法, 任意的配置方法。比較典型的是@Autowired注解和@Value注解。
InjectionMetadata: 類的注入元數據,可能是類的方法或屬性等,在AutowiredAnnotationBeanPostProcessor類中被使用。
AutowiredFieldElement: 是AutowiredAnnotationBeanPostProcessor的一個私有內部類,繼承InjectionMetadata.InjectedElement,描述注解的字段。
StringValueResolver: 一個定義了處置字符串值的接口,只有一個接口方法resolveStringValue,可以用來解決占位符字符串。本文中的主要實現類在PropertySourcesPlaceholderConfigurer#processProperties方法中通過lamda表達式定義的。供ConfigurableBeanFactory類使用。
PropertySourcesPropertyResolver: 屬性資源處理器,主要功能是獲取PropertySources屬性資源中的配置鍵值對。
PropertyPlaceholderHelper: 一個工具類,用來處理帶有占位符的字符串。形如${name}的字符串在該工具類的幫助下,可以被用戶提供的值所替代。替代途經可能通過Properties實例或者PlaceholderResolver(內部定義的接口)。
PropertyPlaceholderConfigurerResolver: 上一行所說的PlaceholderResolver接口的一個實現類,是PropertyPlaceholderConfigurer類的一個私有內部類。實現方法resolvePlaceholder中調用了外部類的resolvePlaceholder方法。
調用鏈說明這里主要介紹一下調用鏈中的比較重要的方法。
AbstractAutowireCapableBeanFactory#populateBean方法用于填充bean屬性,執行完后可獲取屬性裝配后的bean。
protected void populateBean(String beanName, RootBeanDefinition mbd, BeanWrapper bw) { ...if (hasInstAwareBpps) {// 遍歷所有InstantiationAwareBeanPostProcessor實例設置屬性字段值。for (BeanPostProcessor bp : getBeanPostProcessors()) {// AutowiredAnnotationBeanPostProcessor會進入此分支if (bp instanceof InstantiationAwareBeanPostProcessor) {InstantiationAwareBeanPostProcessor ibp = (InstantiationAwareBeanPostProcessor) bp;pvs = ibp.postProcessPropertyValues(pvs, filteredPds, bw.getWrappedInstance(), beanName);//上行代碼執行后,bw.getWrappedInstance()就得到了@Value注解裝配屬性后的bean了if (pvs == null) {return;}}}}...}
InjectionMetadata#inject逐個裝配bean的配置屬性。
public void inject(Object target, @Nullable String beanName, @Nullable PropertyValues pvs) throws Throwable {Collection<InjectedElement> checkedElements = this.checkedElements;Collection<InjectedElement> elementsToIterate =(checkedElements != null ? checkedElements : this.injectedElements);if (!elementsToIterate.isEmpty()) { // 依次注入屬性for (InjectedElement element : elementsToIterate) {if (logger.isDebugEnabled()) {logger.debug('Processing injected element of bean ’' + beanName + '’: ' + element);}element.inject(target, beanName, pvs);}}}
PropertyPlaceholderHelper#parseStringValue解析屬性值
/** * 一個參數示例 value = '${company.ceo}' * */protected String parseStringValue(String value, PlaceholderResolver placeholderResolver, Set<String> visitedPlaceholders) {StringBuilder result = new StringBuilder(value);// this.placeholderPrefix = '${'int startIndex = value.indexOf(this.placeholderPrefix);while (startIndex != -1) {// 占位符的結束位置,以value = '${company.ceo}'為例,endIndex=13int endIndex = findPlaceholderEndIndex(result, startIndex);if (endIndex != -1) {// 獲取{}里的真正屬性名稱,此例為'company.ceo'String placeholder = result.substring(startIndex + this.placeholderPrefix.length(), endIndex);String originalPlaceholder = placeholder;if (!visitedPlaceholders.add(originalPlaceholder)) {throw new IllegalArgumentException('Circular placeholder reference ’' + originalPlaceholder + '’ in property definitions');}// Recursive invocation, parsing placeholders contained in the placeholder key.// 遞歸調用本方法,因為屬性鍵中可能仍然有占位符placeholder = parseStringValue(placeholder, placeholderResolver, visitedPlaceholders);// Now obtain the value for the fully resolved key...// 獲取屬性鍵placeholder對應的屬性值String propVal = placeholderResolver.resolvePlaceholder(placeholder);// 此處邏輯是當company.ceo=${bi:li}時,company.ceo最終被li所替代的原因// 所以配置文件中,最好不要出現類似${}的東西,因為它本身就會被spring框架所解析if (propVal == null && this.valueSeparator != null) {int separatorIndex = placeholder.indexOf(this.valueSeparator);if (separatorIndex != -1) {String actualPlaceholder = placeholder.substring(0, separatorIndex);String defaultValue = placeholder.substring(separatorIndex + this.valueSeparator.length());propVal = placeholderResolver.resolvePlaceholder(actualPlaceholder);if (propVal == null) {propVal = defaultValue;}}}if (propVal != null) {// Recursive invocation, parsing placeholders contained in the// previously resolved placeholder value.propVal = parseStringValue(propVal, placeholderResolver, visitedPlaceholders);// 將${company.ceo}替換為liresult.replace(startIndex, endIndex + this.placeholderSuffix.length(), propVal);if (logger.isTraceEnabled()) {logger.trace('Resolved placeholder ’' + placeholder + '’');}startIndex = result.indexOf(this.placeholderPrefix, startIndex + propVal.length());}else if (this.ignoreUnresolvablePlaceholders) {// Proceed with unprocessed value.startIndex = result.indexOf(this.placeholderPrefix, endIndex + this.placeholderSuffix.length());}else {throw new IllegalArgumentException('Could not resolve placeholder ’' +placeholder + '’' + ' in value '' + value + ''');}visitedPlaceholders.remove(originalPlaceholder);}else {startIndex = -1;}}return result.toString();}總結
@Value注解標注的bean屬性裝配是依靠AutowiredAnnotationBeanPostProcessor在bean的實例化、初始化階段完成的。以上為個人經驗,希望能給大家一個參考,也希望大家多多支持好吧啦網。
相關文章:

網公網安備